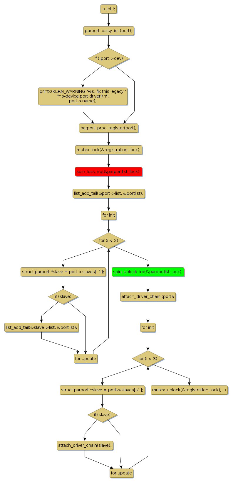
Instance Verification Kit (IVK)
spin lock @ [10926+33+/linux-3.19-rc1/drivers/parport/share.c]
Instance Signature: parportlist_lock
|
The Matching Pair Graph:
|
|
Function Name
|
Control Flow Graph (CFG)
|
Events Flow Graph (EFG)
|
Source Correspondence
|
|
parport_announce_port
|
|
|
[10580+21+/linux-3.19-rc1/drivers/parport/share.c]
|